Consulenze legali - preventivi gratuiti 

Vai ai contatti

 Lo Studio Legale Vallini offre a Biella consulenze legali in vari campi del diritto , sia riguardo le persone fisiche che quelle giuridiche. L'Avvocato Vallini vi aspetta per un incontro conoscitivo e per la valutazione di ogni singolo caso, con la massima discrezione e affidabilità.

TRASPARENZA - RISERVATEZZA - PROFESSIONALITÀ

Consulta la nostra pagina news per conoscere le ultime novità. 



IL DIRITTO PER TUTTI






SICUREZZA SUL LAVORO: COSA CAMBIA DOPO IL NUOVO DECRETO 159/2025?


 Nuovo Decreto Sicurezza Lavoro 2025: più prevenzione, più controlli, più tutela

‼️È stato pubblicato in Decreto-Legge 159/2025, con importanti novità per aziende e lavoratori.

 Cosa cambia?

 ✅Badge digitale obbligatorio nei cantieri

 ✅Maggiore formazione e controlli

 ✅Sanzioni più severe per chi non rispetta le regole

✅ Incentivi per le imprese virtuose

La sicurezza non è solo un obbligo, è una responsabilità condivisa.

Investire nella prevenzione significa proteggere persone, competenze e futuro.






IL DIRITTO PER TUTTI






‼️Guida sotto l'effetto di droghe: Cosa cambia con la Sentenza 10/2026

La Corte Costituzionale ha messo fine a un automatismo controverso: non basta più risultare positivi ai test (tracce nelle urine o nel sangue) per essere condannati, ma serve la prova dell'alterazione psicofisica al momento della guida.

✅ Il punto della questione

Fino ad oggi, l'articolo 187 del Codice della Strada veniva spesso interpretato in modo punitivo: se avevi assunto sostanze giorni prima, ma risultavi ancora positivo al test, scattava il reato.

✅Il problema. Le sostanze stupefacenti restano nel corpo molto più a lungo dei loro effetti.

La svolta: La Corte ha stabilito che guidare avendo assunto droga (magari giorni prima) non è la stessa cosa che guidare in stato di alterazione.

 I pilastri della sentenza

L'alterazione va provata: Le forze dell'ordine e i medici devono accertare che il conducente fosse effettivamente "fatto" mentre era al volante.

_______________________

📌Tutela del cittadino: Si evita di punire chi è perfettamente lucido ma ha residui chimici nel metabolismo, distinguendo il comportamento pericoloso dal semplice "stile di vita" privato.

La Consulta ha chiarito: il Codice della Strada punisce chi guida in stato di alterazione, non chi ha tracce di sostanze nel sangue ma è lucido. Una vittoria per il principio di offensività: si punisce il pericolo reale, non il passato.





IL DIRITTO PER TUTTI






Femminicidio: il 17.12.25 in vigore la nuova norma nel codice penale. Quali sono le novita?

Ecco un riassunto aggiornato e chiaro della nuova legge sul femminicidio approvata in Italia a fine novembre 2025 e pubblicata in Gazzetta Ufficiale:

 ‼️1. Che cosa prevede la nuova legge

 Introduzione del reato autonomo di femminicidio

Per la prima volta nel Codice penale italiano è stato introdotto un nuovo articolo, il 577-bis, che definisce e punisce il femminicidio come un reato specifico distinto dall’omicidio generico.

 Pena massima: ergastolo

Chi causa la morte di una donna:

per odio o discriminazione in quanto donna,

per controllo, possesso o dominio sul soggetto vittima,

oppure in relazione al rifiuto di instaurare o mantenere un rapporto affettivo o per limitare la libertà della donna

è punito con ergastolo.

‼️ Aggiornamento delle aggravanti anche su altri reati

La legge prevede aggravanti speciali per una serie di reati spesso collegati alla violenza di genere, come:

maltrattamenti, lesioni gravi, stalking, violenza sessuale aggravata, revenge porn, ecc.

 ‼️Misure procedurali e di tutela

La normativa introduce modifiche al processo penale per rafforzare strumenti di prevenzione e protezione, incluse campagne di sensibilizzazione e tavoli tecnici per affrontare, ad esempio, aggressioni con uso di sostanze stupefacenti.

 Tutele per gli orfani di femminicidio

Vengono previste specifiche tutele e assistenza legale per i figli delle vittime.

✅www.avvocatiabiella.it

📩studiolegalevallini@gmail.com

📞392 6100114

 #Avvocato #ConsulenzaLegale #LegalSupport #famminicidio



IL DIRITTO PER TUTTI




ROTTAMAZIONE QUINQUIES: COSA SAPERE?

La rottamazione quinquies è una misura di definizione agevolata dei debiti fiscali prevista dalla Legge di Bilancio 2026. Consente ai contribuenti di sanare cartelle esattoriali affidate alla riscossione tra il 2000 e il 2023, con importanti vantaggi su sanzioni e interessi.

Ecco gli elementi fondamentali della rottamazione quinquies:

📌 Ambito di applicazione

  • Debiti definibili: cartelle affidate all’Agenzia delle Entrate-Riscossione dal 1° gennaio 2000 al 31 dicembre 2023.
  • Tipologie ammesse:
  • Omesso o insufficiente versamento di imposte risultanti da dichiarazioni annuali.
  • Contributi previdenziali non versati all’INPS.
  • Avvisi bonari (art. 36-bis e 36-ter del DPR 600/1973 e art. 54-bis e 54-ter del DPR 633/1972).
  • Esclusi: debiti derivanti da accertamenti fiscali.

🗓️ Scadenze principali

  • Domanda di adesione: entro il 30 aprile 2026, solo in modalità telematica.
  • Pagamento:
  • In unica soluzione entro il 31 luglio 2026, oppure
  • In 54 rate bimestrali (9 anni), con prima rata il 31 luglio 2026.

💰 Vantaggi economici

  • Sconto su sanzioni e interessi: si paga solo l’imposta e i contributi dovuti.
  • Tasso di interesse: 4% annuo a partire dal 1° agosto 2026.
  • Importo minimo rata: 100 euro.

⚠️ Altre condizioni importanti

  • Accesso anche per chi ha rateizzazioni in corso, ma solo per l’importo residuo.
  • Decadenza: in caso di mancato pagamento di una rata, si perde il beneficio e non si potrà più rateizzare.
  • Ultima possibilità: potrebbe essere l’ultima sanatoria di questo tipo prevista dal legislatore



IL DIRITTO PER TUTTI




‼️Avviso Shock dalla Consob: “Se hai criptovalute, potresti trovarti presto al verde!

L’idea che si possa “trovarsi al verde” (ossia perdere tutto) non è affatto inverosimile quando si parla di cripto. Ecco perché:

✅Fattore di rischio Spiegazione

✅Volatilità estrema Il valore delle criptovalute può oscillare violentemente in brevi periodi.

✅Rischio di controparte / fallimenti / attacchi Scambi (exchange), custodi, portafogli possono essere attaccati, fallire o essere oggetto di frodi.

✅Operatori non autorizzati / truffe Alcune offerte sono camuffate da opportunità legittime ma sono vere e proprie truffe, oppure richiedono investimenti nel “token” che non hanno alcuna garanzia.

✅Assenza di tutela legale  e garanzia Non esistono (nella maggior parte dei casi) garanzie statali o protezioni tipiche di mercati regolamentati.

Regolamentazione in evoluzione Norme come MiCAR stanno entrando in vigore, ma il quadro non è ancora maturo al 100 %.

Le autorità europee (come l’ESMA) hanno già messo in guardia che l’acquisto di cripto-assets può comportare la perdita totale del capitale investito.

Consob

Anche la stessa Consob, nelle sue pagine di “educazione finanziaria”, segnala che molti sistemi di scambio sono opachi e fuori dal sistema finanziario convenzionale, aumentando i rischi per chi investe.



IL DIRITTO PER TUTTI




‼️Nell’ambito dell’unione civile - non diversamente da quanto avviene nel matrimonio - l’assegno divorzile può riconoscersi, ove previo accertamento dell’inadeguatezza dei mezzi del richiedente, se ne individui la funzione assistenziale e la funzione perequativo-compensativa

 ✅Quindi il diritto al mantenimento rientra nell’obbligo di assistenza materiale: ciascun partner deve sostenere l’altro se non è autosufficiente, proporzionalmente alle proprie risorse.


IL DIRITTO PER TUTTI




La negoziazione assistita è una procedura alternativa per le coppie che vogliono separarsi consensualmente. Con l’assistenza di due avvocati, uno per coniuge, è possibile raggiungere un accordo senza dover passare dal tribunale.

 Vantaggi:

  1. Rapidità nei tempi
  2. Riservatezza
  3. Meno stress burocratico
  4. Possibilità di regolamentare anche aspetti economici e figli minori (con autorizzazione della Procura)

 Una volta firmato, l’accordo ha lo stesso valore di una sentenza.

 È la soluzione ideale per chi desidera una separazione civile e condivisa, con il supporto legale necessario.



IL DIRITTO PER TUTTI




✅ ADOZIONE INTERNAZIONALE PER SINGLE: LA SENTENZA DEL 20/03/2025
L'adozione internazionale per single in Italia ha subito un'importante svolta grazie a una recente sentenza della Corte Costituzionale. Ecco i punti chiave:
✔️ Ammissibilità:
La Corte Costituzionale ha dichiarato illegittimo il divieto di adozione internazionale per le persone single.
Ora, anche i single possono avviare il percorso per adottare un bambino straniero.
✔️ Procedura:
I single interessati devono rivolgersi al Tribunale per i Minorenni della propria zona.
Il Tribunale valuterà l'idoneità del richiedente.
✔️ Condizioni:
L'adozione internazionale da parte di un single è possibile solo se il Paese d'origine del minore lo consente.
L'autorità del Paese d'origine del minore valuterà se l'adozione da parte di un single risponde all'interesse del bambino.


IL DIRITTO PER TUTTI




La Toscana è stata la prima regione in Italia a regolamentare il suicidio assistito con una legge approvata l'11 febbraio 2025. Questa legge, che fa seguito alla sentenza 242/2019 della Corte Costituzionale, consente ai pazienti che soddisfano determinati requisiti di accedere alla morte volontaria medicalmente assistita.

Requisiti per accedere al suicidio assistito in Toscana:

  • Essere maggiorenni e capaci di intendere e volere.
  • Essere affetti da una malattia incurabile, con prognosi infausta a breve termine, che sia causa di sofferenze fisiche e psichiche intollerabili.
  • Essere tenuti in vita da trattamenti di sostegno vitale, la cui interruzione sia stata richiesta dal paziente.
  • Esprimere la propria volontà libera, consapevole e informata di voler porre fine alla propria vita.



  • LEGGI DI PIU'

    Come funziona il processo:


IL DIRITTO PER TUTTI

VANTAGGI IN BREVE DELLA SOCIETA' A RESPONSABILITA' LIMITATA SEMPLIFICATA


1. Costi di costituzione ridotti

  • Esenzione dal pagamento del notaio: L'atto costitutivo deve seguire un modello standard imposto dalla legge, evitando costi notarili.
  • Capitale sociale minimo di 1 euro: A differenza della SRL ordinaria, che richiede almeno 10.000 euro (salvo versamento del 25% in caso di capitale inferiore).

2. Responsabilità limitata

  • I soci rispondono solo nei limiti del capitale sociale, quindi il loro patrimonio personale è protetto.

3. Regime fiscale agevolato

  • Può beneficiare del regime forfettario (se ne rispetta i requisiti), con aliquota fiscale ridotta.

4. Semplicità di gestione

  • Meno adempimenti burocratici rispetto ad altre forme societarie, anche se comunque soggetta a obblighi contabili simili alla SRL ordinaria.

5. Accessibilità per giovani imprenditori

  • Pensata per incentivare l’imprenditorialità, soprattutto tra i giovani, grazie ai bassi costi iniziali



IL DIRITTO PER TUTTI




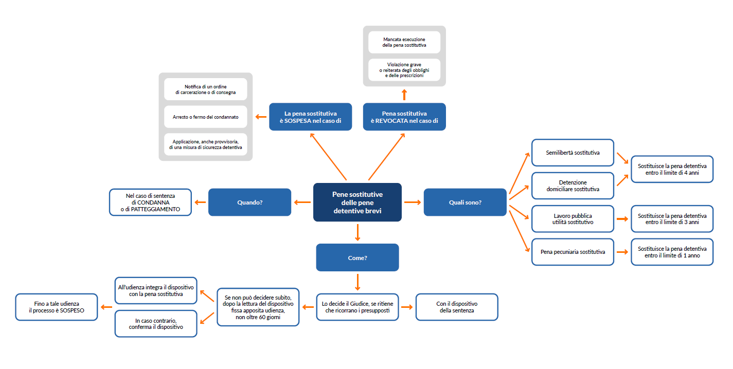
LA MAPPA DELLE SOLUZIONI PENALI POSSIBILI

Pene sostitutive alle pene detentive brevi nel diritto penale: quali soluzioni possibili? La mappa da conoscere. Per saperne di più o per ricevere la mappa scrivi a studiolegalevallini@gmail.com o chiama il 3926100114


IL DIRITTO PER TUTTI




EREDITA' E SUCCESSIONI: RINUNCIA E PENSIONE DI REVERSIBILITA'

Cosa accade se un coniuge rinuncia all'eredità? si perde la pensione di reversibilità e le eventuali polizze vita firmate del defunto?

Per saperne di più guarda il video cliccando qui  sotto

https://youtu.be/XjS7VDtGds0




IL DIRITTO PER TUTTI




RISARCIMENTO DANNI ALLA PERSONA

COME FARE?

In questo video ti spieghiamo in breve cosa fare in caso di danni alla persona subiti ad esempio in seguito ad un incidente stradale o sul lavoro, oppure in caso di errore medico o di altra natura.

CLICCA QUI SOTTO PER VEDERE IL VIDEO

https://youtu.be/_aHRBndZ8cI



IL DIRITTO PER TUTTI meravigliosi

IL DIRITTO PER TUTTI


Parliamo di Whatsapp e della conclusione dei contratti utilizzando la messaggistica....

Sono validi? Per saperne di più guarda il video qui sotto:


   https://youtu.be/pOOEFu91E9g


IL DIRITTO PER TUTTI




NUOVA RUBRICA VIDEO A CURA DELL'AVVOCATO FILIPPO VALLINI

Per la rubrica IL DIRITTO PER TUTTI si parla di SFRATTO PER MORSITA': come funziona e quando posso attivare la procedura?

i 4 requisiti fondamentali 

BUONA VISIONE E GRAZIE PER LA VOSTRA ATTENZIONE

CLICCA QUI SOTTO PER VEDERE IL VIDEO!!!

LO SFRATTO PER MOROSITA'

https://youtu.be/vixbtv1_JvU



IL DIRITTO PER TUTTI




NUOVA RUBRICA VIDEO A CURA DELL'AVVOCATO FILIPPO VALLINI

Per la rubrica IL DIRITTO PER TUTTI si parla di Consumatori: il diritto al recesso o al reso. Cosa posso fare nel caso di prodotto da cambiare? E se è difettoso o l'ho acquistato su internet? 

BUONA VISIONE E GRAZIE PER LA VOSTRA ATTENZIONE

CLICCA QUI SOTTO PER VEDERE IL VIDEO!!!

CAMBIO MERCE: COME E DOVE?

https://youtu.be/rXdBN9Nssow



IL DIRITTO PER TUTTI




NUOVA RUBRICA VIDEO A CURA DELL'AVVOCATO FILIPPO VALLINI

Siamo al termine del 2022 e abbiamo deciso di inaugurare la nuova rubrica "IL DIRITTO PER TUTTI" a cura dell'Avvocato Filippo Vallini. Saranno pubblicati brevi video con informazioni utili a tutti. Chi vorrà potrà sottoporci domande o commenti e interagire direttamente con lo Studio Legale.

BUONA VISIONE E GRAZIE PER LA VOSTRA ATTENZIONE

CLICCA QUI SOTTO PER VEDERE IL VIDEO!!!

SEPARAZIONE E DIVORZI: CHI PAGA LA BABYSITTER?

https://youtube.com/shorts/w0D565gwbLs?feature=share



CANNABIS: AUTOPRODUZIONE A FINI TERAPEUTICI - NESSUN REATO

27 APRILE 2021

Il tribunale di Arezzo ha assolto un uomo affetto da artrite reumatoide che coltiva marijuana perché le dosi fornite dalla Asl non bastano ad alleviare i suoi dolori. Il fatto non sussiste.

Dpcm incostituzionale (ed incompatibile con lo stato di diritto): il reato di falso in autocertificazione non sussiste


Non è configurabile il delitto di cui all'articolo 483 del Cp a carico di abbia dichiarato falsamente di trovarsi in una delle condizioni giustificanti gli spostamenti all'interno del proprio Comune ai sensi del Dpcm dell'8 marzo 2020, essendo detto Dpcm illegittimo per violazione dell'articolo 13 della Costituzione e come tale va disapplicato da parte del giudice penale ai sensi dell'articolo 5 della legge sul contenzioso amministrativo (n. 2248/1968, Allegato E).

LEGGI DI PIU'
MANTENIMENTO FIGLI

EX CONVIVENTI: VALIDA LA SCRITTURA PRIVATA SU MANTENIMENTO FIGLI 


La scrittura privata, sottoscritta dagli ex conviventi prima dell'entrata in vigore della modifica delle disposizioni in materia di filiazione e avente ad oggetto la regolamentazione del contributo ordinario al mantenimento dei figli nati fuori dal matrimonio e la suddivisione tra i genitori delle spese-extra assegno sostenute per i figli, è valida ed efficace e può essere azionata con il procedimento monitorio, in ipotesi di inadempimento del genitore onerato. L'accordo non viola il previgente articolo 317-bis del codice civile - poi sostituito con il Dl 28 dicembre 2013 n.154 (articolo 2 legge 10 febbraio2012 n.219) entrato in vigore il 7 febbraio 2014 – e non necessita di un vaglio preventivo del Giudice, come invece nella separazione o nel divorzio. Così ha statuito la Corte di Cassazione con l'ordinanza n. 29995, depositata il 31 dicembre 2020.

 RESPONSABILITA' MEDICA


MANCATA DIAGNOSI PER ICTUS: PRONTO SOCCORSO RESPONSABILE

La Cassazione, sentenza n. 200 depositata l'11 gennaio 2020, ha accolto il ricorso di un uomo mandato a casa e poi operato d'urgenza il giorno seguente
  • Leggi di più

    Al ricorrente recatosi in Pronto soccorso in preda a cefalee a e ipertensione non era infatti stato diagnosticato l'ictus in corso. Tornato a casa il giorno seguente era stato operato d'urgenza. Il Tribunale aveva riconosciuto la responsabilità della struttura per non aver disposto una tac e tenuto il paziente in osservazione. Il giudice territoriale all'opposto "in termini del tutto generici e ipotetici" aveva osservato che le «peculiari caratteristiche oggettive del caso in esame, ed in particolare la immediata remissione dei sintomi (ipertensione e cefalea), hanno avuto l'effetto di "depistare" il corretto inquadramento diagnostico tanto nell'ipotesi, assai poco probabile, che al momento del ricovero fosse già in atto l'emorragia quanto, a maggior ragione, nell'evenienza che si trattasse di una cefalea c.d. sentinella e cioè prodromica al futuro evento emorragico», essendo «in ogni caso innegabile che, nella situazione data, la diagnosi presentasse un grado elevato di difficoltà tecnico-scientifica tale da configurare un errore sanzionabile ed un danno risarcibile solo in caso di colpa (imperizia) grave, secondo la previsione del richiamato art. 2236 c.c.", che nel caso è stata ritenuta inesistente.


    Così facendo però, spiega la Cassazione, la Corte d'Appello "è pervenuta a conclusioni opposte rispetto a quelle raggiunte dal giudice di prime cure, apoditticamente e genericamente valorizzando atti di parte ed emergenze probatorie differenti da quelli favorevolmente considerati dal tribunale, senza invero indicare argomento alcuno idoneo a rendere comprensibile l'iter logico-giuridico seguito, omettendo in particolare di spiegare quali ragioni l'abbiano indotta a privilegiare questi ultimi in luogo dei primi".


    Inoltre, la Azienda sanitaria nella memoria di costituzione aveva affermato che il paziente, anch'egli medico, "rifiutò il ricovero manifestando più volte ai colleghi la volontà di non sottoporsi ad ulteriori verifiche, ritenendo di non averne alcun bisogno". Elemento che secondo la difesa avrebbe dovuto escludere la responsabilità dei medici di guardia del reparto di cardiologia, ma che secondo la Corte, al contrario, prova proprio "la consapevolezza dei sanitari, sotto il profilo della negligenza ed imprudenza, perché dimostra, avendo gli stessi proposto il ricovero, che si erano resi conto o avevano quantomeno sospettato l'effettiva e ben più grave patologia".

PATTO DI FAMIGLIA: COSA SERVE?


IMPRESA - COME CEDERE L'ATTIVITÀ

Con l'emanazione della L. 14 febbraio 2006, n. 55, il legislatore ha introdotto nel nostro ordinamento giuridico l'istituto del “patto di famiglia” che consente al titolare dell’impresa di anticipare il momento del trasferimento dell’azienda o delle partecipazioni sociali ai discendenti o al discendente che si sia dimostrato maggiormente idoneo alla gestione dell'impresa.
  • Leggi di più

    Il patto di famiglia è un contratto plurilaterale, inter vivos, ad effetti reali rientrante nell'ambito degli atti a titolo gratuito, che consente difatti di realizzare un duplice obiettivo: da un lato, prevenire il radicamento di liti ereditarie e la disgregazione di aziende o partecipazioni societarie, dall'altro, l’assegnazione di tale complesso di beni a soggetti inidonei ad assicurare la continuità gestionale dell'impresa.

VENDITA CASA: CERTIFICATI AGIBILITA' - VALIDITA' CONTRATTO


 Quali sono le conseguenze della mancanza del certificato di abitabilità/agibilità nel rapporto di compravendita? E se manca il titolo edilizio? Cosa è il “certificato di stato legittimo” di un’immobile?

Le Sezioni unite della Cassazione, con la Sentenza 22 marzo 2019, n. 8230, hanno composto il contrasto ermeneutico in ordine alla nullità per mancata menzione, negli atti tra vivi di trasferimento di edifici, dei titoli edilizi in forza dei quali sono stati costruiti. Si tratta di nullità testuale in base all'articolo 1418, comma III, del Codice civile, e non di nullità virtuale secondo il comma I. 
Pertanto, in «presenza della dichiarazione dell’alienante degli estremi del titolo urbanistico, reale e riferibile all'immobile, il contratto è valido a prescindere dal profilo della conformità o della difformità della costruzione realizzata al titolo menzionato»
BIT COIN: QUANDO LA VENDITA E' REATO

La sentenza n. 26807/2020 della Cassazione chiarisce che se un privato vende bitcoin su un sito internet commette reato di intermediazione finanziaria abusiva. Non rileva che la Corte di Giustizia Europea consideri le criptovalute strumenti di pagamento. A rilevare è piuttosto il fatto che le vendita di bitcoin sul sito venga reclamizzata come una forma di investimento, che come tale è soggetta ai controlli da parte della Consob.

CONDOMINIO: IMPUGNAZIONE DELIBERA

Se il condominio ha adottato una decisione che ritieni ingiusta o illegittima, fai bene attenzione a contestarla non oltre la scadenza indicata dalla legge. Se così infatti dovesse essere, la delibera diventerebbe definitiva e tu non avresti più possibilità di far valere i tuoi diritti. Ecco perché è necessario che tu conosca quali sono i termini di impugnazione della delibera condominiale: da questi dipende la possibilità di opporsi a una richiesta di pagamento, anche se intervenuta con decreto ingiuntivo.
  • Leggi di più

    Attenzione però: non per tutte le delibere condominiali è necessario rispettare i termini di impugnazione: quando infatti il vizio è particolarmente grave, la contestazione in tribunale può essere fatta in qualsiasi momento, anche a distanza di numerosi anni.

ASSEGNO DIVORZIO: ADDIO SE DURA POCO MATRIMONIO

Nella sentenza n. 12021/2019 la Corte di Cassazione ha confermato il provvedimento della Corte d'Appello di revoca dell'assegno di mantenimento in precedenza riconosciuto a una donna e posto a carico del marito.

  • Leggi di più

    In particolare, la Corte ha condiviso le valutazioni del giudice a quo che ha valorizzato come l'ex non avesse subito un apprezzabile deterioramento delle proprie condizioni economiche e, pur propendendo per il carattere assistenziale dell'assegno divorzile, ha osservato che la breve durata della vita in comune, non caratterizzata dalla nascita dei figli, era tale da escludere che avesse avuto efficacia condizionate sulla formazione del patrimonio delle parti, ove ritenuto astrattamente valutabile quanto all'an debeatur.


    Aspetti contro i quali la signora non aveva effettuato contestazioni idonee in sede di legittimità, essendosi focalizzata sulla sola disparità dei redditi attuali, senza in alcun modo soffermarsi o smentire la valutazione compiuta in merito alla breve durata della convivenza e alla non incidenza sulla formazione del patrimonio delle parti.


    Nell'ordinanza n. 10647/2020, invece, la Suprema Corte ha accolto il ricorso di un marito finalizzato a ottenere la riduzione dell'assegno di divorzio, essendo intervenuta la sopravvenuta modifica delle condizioni economiche degli ex coniugi rispetto all'assetto definito in sede di divorzio.

FALLIMENTO DENTIX SRL 


Cosa fare? 

Tribunale di Milano ha dichiarato il fallimento di Dentix Italia srl. L'intervenuto fallimento di Dentix Italia srl crea una serie di questioni da esaminare e gestire specie per i pazienti che abbiano un finanziamento in corso senza aver ricevuto cure per gli interi importi finanziati o pagati.

Il recupero dei crediti

Lo Studio Legale Vallini e C. di Biella, al fine di fornire al cliente un servizio di consulenze e assistenza legale a 360 gradi, si avvale della collaborazione di diverse società di investigazione privata tra le quali il Gruppo Invest con sede in Alessandria.
La valutazione preliminare sulla solvibilità del debitore consente di evitare inutili perdite di tempo e di denaro.
  • Leggi di più

    Infatti, attraverso un minimo investimento, è possibile preventivamente conoscere i rapporti bancari intrattenuti con i vari Istituti di Credito, il luogo di lavoro ed il tipo di contratto di assunzione, eventuali rapporti di lavoro non regolari ecc, Ciò permette di concentrare le iniziative in sede giudiziaria andando a “colpo sicuro” limitando le spese necessarie che debbono essere anticipate dal creditore.

Uso cellulare ed insorgenza tumore: risarcimento

In materia di uso prolungato del cellulare e insorgenza del tumore alla testa « sussiste una legge scientifica di copertura che supporta l’affermazione del nesso causale secondo criteri probabilistici del “più probabile che non” ». 
  • Leggi di più

    È il passaggio chiave con cui la Corte d’Appello di Torino, sentenza n. 904/2019 (pubblicata il 13/1/2020), ha confermato la decisione di primo grado del Tribunale di Ivrea (n. 96) che, nel 2017, aveva riconosciuto la dipendenza da causa di servizio per un neurinoma del nervo acustico insorto in un dipendente di Telecom Italia dopo aver utilizzato per 15 anni un cellulare – con tecnologia Etacs (dunque con emissioni fino 100 volte più forti degli attuali telefoni) – per una media di 4 ore al giorno, dovendo coordinare 15 colleghi. Bocciato dunque il ricorso dell’Inail condannato a pagare una rendita vitalizia corrispondente ad un grado di invalidità del 23%.


    Secondo il Collegio a ritenere provato «con elevata probabilità logica», come scritto dai consulenti d’ufficio, il nesso casuale tra «la prolungata e cospicua esposizione lavorativa alle radiofrequenze» e il neurinoma, sono «i dati epidemiologici, i risultati delle sperimentazioni sugli animali, la durata e l’intensità dell’esposizione che assumono particolare rilievo considerata l’accertata – a livello scientifico – relazione dose-risposta tra esposizione a radiofrequenze da telefono cellulare e rischio di neurinoma dell’acustico, unitamente alla mancanza di un altro fattore che possa avere cagionato la patologia».


    Infatti, prosegue la decisione, «considerato il periodo di esposizione dell’appellato alle radiofrequenze (dal 1995 al 2010, anno in cui gli è stato diagnosticato il NA), il tempo intercorso tra l’inizio dell’esposizione e la comparsa del tumore (pari a15 anni) è assolutamente compatibile con l’induzione e lo sviluppo del NA sulla base dei dati di letteratura, anche considerando 5 anni per l’iniziazione del tumore e 10 anni per il suo sviluppo».


    Mentre, osserva la Corte, «buona parte della letteratura scientifica che esclude la cancerogenicità dell’esposizione a radiofrequenze, o che quantomeno sostiene che le ricerche giunte ad opposte conclusioni non possano essere considerate conclusive, versa in posizione di conflitto di interessi». Il riferimento è al fatto che, come riportato dai consulenti, gli autori degli studi indicati dall’Inail «sono membri di ICNIRP (Commissione Internazionale per la Protezione dalle Radiazioni Non Ionizzanti) e/o di SCENIHR (Scientific Committee on Emerging and Newly Identified Health Risks), che hanno ricevuto, direttamente o indirettamente, finanziamenti dall’industria». È evidente, prosegue la sentenza, che «l’indagine, e le conclusioni, di autori indipendenti diano maggiori garanzie di attendibilità rispetto a quelle commissionate, gestite o finanziate almeno in parte, da soggetti interessati all’esito degli studi».


    Infine la decisione ricorda che trattandosi di malattia professionale non tabellata e ad eziologia multifattoriale, la prova della causa di lavoro, grava «indubbiamente» sul lavoratore e deve essere valutata in termini di «ragionevole certezza», rimanendo esclusa la rilevanza della «mera possibilità» dell’origine professionale. Essa dunque «può essere ravvisata in presenza di un rilevante grado di probabilità, grado che, per le ragioni illustrate, è emerso dalla c.t.u.».

TripAdvisor sanzionato per pratica commerciale scorretta

TripAdvisor non è in grado di garantire la veridicità e l’autenticità delle recensioni pubblicate dagli utenti, pertanto alcune delle frasi presenti sul sito risultano in grado di influenzare i consumatori, ingenerando in loro il falso convincimento circa l’affidabilità delle recensioni pubblicate.
  • Leggi di più

    Questo è quanto statuito dal Consiglio di Stato che con la sentenza n. 4976/2019 ha condannato le società che gestiscono il noto portale TripAdvisor a pagare 100.000,00 euro di sanzione per pratica commerciale scorretta in danno dei consumatori.


    Sommario

    I fatti di causa: l’indagine dell’AGCM

    La pronuncia in esame giunge all'esito di un lunga vicenda iniziata alla fine del 2014 quando, a seguito di segnalazioni provenienti da Federalberghie dall’Unione Nazionale Consumatori, l’Autorità Garante della Concorrenza e del Mercato (AGCM) si è attivata per verificare la correttezza del comportamento tenuto dalle società +TripAdvisor LLC e TripAdvisor Italy s.r.l..

    Queste ultime gestiscono il noto servizio online che mediante il relativo sito internet (www.tripadvisor.it) fornisce agli utenti consigli e pianificazione per viaggi, basandosi sulle recensioni rilasciate da utenti registrati che valutano strutture ricettive di vario genere (ristoranti, hotel, luoghi di interesse ecc..) dopo averne usufruito.

    Mentre nella disclaimer (dichiarazione di esclusione di responsabilità) presente sul sito si legge che TripAdvisor non controlla i fatti contenuti nelle recensioni e che è consapevole che ne sono pubblicate anche di false, sia positive che negative, lo stesso sito riporta una serie di affermazioni (cosiddetti claim) particolarmente assertive, idonee a convincere i consumatori circa la veridicità ed autenticità delle recensioni pubblicate.

    Di qui le segnalazioni e la conseguente indagine avviata dall’AGCM.

    Quest’ultima ha analizzato in particolare il modello imprenditoriale adottato da TripAdvisor e la struttura della piattaforma, da cui è emersa l’estrema facilità di registrazione al sito, compresa la possibilità di lasciare recensioni anche mediante un semplice “nickname” e l’assenza di qualsiasi meccanismo di verifica e di riconoscimento circa l’effettiva esistenza dell’utente o della validità dell’indirizzo di posta elettronica utilizzato per la creazione del relativo account.

    Ha rilevato inoltre l’esistenza di recensioni palesemente inveritiere (perché riferite a strutture inattive anche da tempo o relative a periodi in cui erano comunque temporaneamente chiuse), oppure riconducibili a profili utenti evidentemente di fantasia.

    In base a tali elementi l’AGCM ha concluso che, pur dotato di un articolato sistema di controllo delle recensioni e di contrasto al rilascio di informazioni false, TripAdvisor non è stato in grado di garantire la genuinità del contenuto informativo pubblicato né l’attendibilità della valutazione complessiva conferita alle strutture mediante le recensioni.

    Le società oggetto di indagine sono state quindi ritenute inadempienti all’obbligo di fornire ai consumatori “fin dal primo contatto, un quadro informativo chiaro, esaustivo e veritiero in relazione alla promozione di servizi sottesa alle condotte contestate” e nei loro confronti l’AGCM ha adottato la determinazione n. 25237/2014, che ha ravvisato l’esercizio di una pratica scorretta in violazione degli artt. 20, 21 e 22 del Codice del Consumo, ne ha vietato la diffusione e continuazione ed ha irrogato alle società, in solido, la sanzione di 500.000,00 euro.

    Il provvedimento è stato impugnato con due distinti ricorsi al T.A.R. Lazio – Roma, il quale, riunite le impugnazioni, le ha accolte con sentenza, a sua volta appellata dall’AGCM dinanzi al Consiglio di Stato.


    I motivi di appello

    L’Autorità Garante ha evidenziato l’erroneità della pronuncia del T.A.R.. affidandosi a quattro motivi.

    In primo luogo ha rilevato che il Tribunale ha travalicato i limiti del proprio potere giurisdizionale, sindacando nel merito le valutazioni compiute dall’Autorità e pervenendo con ciò ad una interpretazione alternativa delle informazioni oggetto della pratica commerciale scorretta.

    Con il secondo motivo ha ritenuto invece erroneo l’aver sottovalutato la portata illusoria dei claim presenti sul sito (del tenore di “Non importa se preferisci le catene alberghiere o gli hotel di nicchia: su Tripadvisor puoi trovare tante recensioni vere e autentiche, di cui ti puoi fidare. Milioni di viaggiatori hanno pubblicato on-line le proprie opinioni più sincere su hotel, bed & breakfast, pensioni e molto altro”), sopravvalutando invece quella del disclaimer (“Non eseguiamo controlli sui fatti riportati nelle recensioni. Con oltre 100 milioni di recensioni e oltre 1,5 milioni di hotel, ristoranti e attrazioni sarebbe impossibile per noi verificare ogni singolo dettaglio. Riteniamo che l’elevato numero di recensioni (ne pubblichiamo in media 60 al minuto) consenta ai viaggiatori di individuare le tendenze e di stabilire se una struttura è adatta alle proprie esigenze”).

    A detta dell’AGCM i claim avrebbero infatti un’alta capacità di condizionamento degli utenti, mentre il disclaimer risulterebbe di per sé poco chiaro, oltre che difficilmente visibile trovandosi in una sezione del sito a cui può accedersi solo attraverso varie schermate.

    Con il terzo motivo di ricorso è stata invece contestata la parte della sentenza in cui il T.A.R. ha invocato un dovere dell’internauta medio di attivarsi diligentemente per riconoscere i meccanismi e le insidie di siti “aperti” quale quello di Tripadvisor.

    Il Garante ha rilevato a tal proposito che in settori ad alta evoluzione tecnologica dovrebbe valorizzarsi la condotta dell’operatore commerciale e non il livello di consapevolezza e conoscenza del consumatore adulto, mediamente avveduto ed informato.

    Con il quarto ed ultimo motivo l’A.G.C.M. ha infine ritenuto che la sentenza appellata sia erronea nella parte in cui ravvisa l’assenza di un danno per i consumatori, facendola discendere dall’esiguo numero di segnalazioni ricevute direttamente da questi ultimi.

    Il Garante ha osservato a tal proposito che il contenuto ingannevole di una comunicazione commerciale sussiste comunque anche se riguarda un solo consumatore, trattandosi in tal caso di un illecito di pericolo.


    La pronuncia del Consiglio di Stato

    Le censure sollevate sono state ritenute logiche e coerenti e quindi meritevoli di accoglimento da parte del Consiglio di Stato.

    I giudici hanno rilevato in particolare che i claim, alcuni presenti già sulla home page del sito, a prescindere dal fatto che non sia garantita la veridicità del contenuto e della fonte, se letti complessivamente sono idonei ad ingenerare in un utente medio il falso convincimento circa l’attendibilità e genuinità delle recensioni pubblicate.

    A nulla vale obiettare che sia stato predisposto un apposito disclaimer dato che, come appurato dall'Autorità, non è immediatamente visualizzabile.

    Richiamando una propria precedente pronuncia il Consiglio di Stato afferma quindi che le conclusioni rassegnate dal Tribunale contrastano con il consolidato principio giurisprudenziale secondo cui il consumatore medio dev’essere messo in condizione di autodeterminarsi sin dal primo contatto pubblicitario (Cons. Stato, Sez. VI, 22/7/2014, n. 3896).

    Violazione in questo caso resa palese dal fatto che il professionista ha operato in deroga alla prescritta diligenza professionale, tenendo la condotta contestata pur consapevole dei limiti del proprio sistema di controllo circa le fonti delle recensioni.

    I giudici ritengono infine irrilevante la valorizzazione operata dal Tribunale circa l’esiguo numero di segnalazioni ricevute direttamente dai consumatori, atteso che gli illeciti conseguenti a pratiche commerciali scorrette hanno natura di pericolo per pacifico riconoscimento giurisprudenziale (in tal senso Cons. Stato, Sez. VI, 14/9/2018, n. 5396 e 16/3/2018, n. 1670).


    Conclusioni

    Alla luce delle riferite considerazioni il Consiglio di Stato ha accolto l’appello proposto dall’AGCM, riducendo tuttavia a 100.000,00 euro la misura della sanzione comminata.

    Ha ritenuto infatti che la presenza del disclaimer (idoneo a mitigare la portata decettiva delle dichiarazioni), unitamente alla valutazione della personalità dell’operatore (finora mai incorso in violazioni delle norme a tutela dei consumatori) e all’analisi dei vantaggi economici derivanti dall'operazione consentano di ridimensionare il quantum del provvedimento pronunciato dall’AGCM.

Penale: prescrizione addio dal 1 gennaio 2020

Entrata dal 1° gennaio 2020, la legge di riforma della prescrizione. La nuova norma blocca il decorso dei termini di prescrizione, che si interromperanno dopo la pronuncia della sentenza di primo grado, ma non ricominceranno più a decorrere.
Una sospensione, dunque, a tempo indeterminato, che ha indotto molti a parlare di prescrizione abolita. Di fatto, da domani, diremo addio alla prescrizione, quella che abbiamo conosciuto fino ad oggi, ma potrebbe essere soltanto un arrivederci.
  • Leggi di più

    Tutto dipenderà dalle iniziative che il legislatore assumerà nel frattempo e ciò dipende dalle decisioni della politica, che sul punto stenta a trovare un accordo.


    Il fatto è che la politica è divisa sugli effetti che la riforma in arrivo potrà comportare sui processi, e anche il mondo giudiziario è spaccato alla stessa maniera: i magistrati – come Bonafede e lo stesso premier Conte – non vedono pericoli di catastrofe in arrivo e così l’Anm ha dato il suo via libera, mentre gli avvocati – come il Pd, Italia Viva, l’opposizione a partire da Forza Italia – lanciano l’allarme dei processi che rischiano di diventare infiniti. Questo perché tenderanno a dilatarsi anziché, come oggi, avere uno sbocco prestabilito in tempi certi e i cittadini rimarranno imputati in eterno.


    Tutte le opinioni sono possibili quando si parla di qualcosa che non si riesce a misurare. In effetti, prevedere l’impatto della riforma della prescrizione sull’intero sistema giudiziario e, oltretutto, in proiezione futura non è facile anche perché mancano i dati al punto che gli stessi avvocati, che nel mese di dicembre trascorso hanno proclamato un’astensione ed una lunga maratona oratoria hanno dovuto chiederli al ministro della Giustizia.


    A fare i calcoli, però, ci ha provato stamattina il Sole 24 Ore, rivelando che la riforma eviterà la prescrizione di poco meno di un quarto dei processi che si estinguono per questo motivo fino ad oggi. Il quotidiano, basandosi sugli ultimi dati disponibili, riporta che «il numero complessivo di prescrizioni è in diminuzione, per la prima volta da 4 anni: nel 2017 infatti i procedimenti azzerati da prescrizione si è fermato a quota 125.564, vicino alle 123.078 del 2013, mentre nel 2016 erano state 136.888. Circa 10.000 in meno anno su anno, dunque, e con una finestra sul 2018, dove, nei primi 6 mesi, si sono azzerati 63.177 procedimenti. Ad aumentare sono però le prescrizioni che maturano in appello, quelle sulle quali maggiormente inciderà la riforma che sono passate dalle 25.748 del 2016 alle 28.125 del 2017 (15.845 nei primi 6 mesi del 2018). La fase delle indagini si conferma come quella più soggetta al rischio di estinzione del reato, ma il calo di quasi 10.000 prescrizioni riguarda proprio questa fase del procedimento penale».


    Dunque, guardando ai numeri si vede che gli effetti ci saranno, ma più limitati di quanto si pensa; però, è proprio nel grado di appello, dove la riforma farà sentire di più la sua incidenza, che attualmente si registra la maggiore quantità di processi che sino ad oggi si estinguono per prescrizione dei reati. Ora che la prescrizione scompare, cosa succederà? È difficile prevederlo. Ma l’analisi numerica – oltretutto sviluppata in proiezione sui prossimi anni, partendo dai dati attuali riferiti agli anni passati – a un certo punto deve fermarsi e non può indagare anche sul “fattore umano“; molto dipenderà, dunque, dal comportamento dei magistrati e dal funzionamento, o dal malfunzionamento, della macchina giudiziaria. Certo è che la riforma della prescrizione non ha messo mano alla riforma degli apparati giudiziari e dei meccanismi processuali. Un’antica massima, di stampo pessimistico, diceva che il lavoro si dilata sino a riempire il tempo necessario per svolgersi. È una delle leggi di Murphy.

Condominio: la guida completa su tabelle millesimali

Si propone una guida aggiornata e completa su come funziona la ripartizione delle spese condominiali e su cosa sono le tabelle millesimali.

Si tratta di una guida a cura del portale Altalex.com
Scaricatela e salvatela su vostro dispositivo per le future assemblee.
Contattaci per ricevere consulenze legali, assistenza stragiudiziale o giudiziale. Preventivi senza impegno
Scopri la sede